OUR SERVICES
We specialise in the implementation, application, and auditing of:
- ISO 9001 Quality management systems
- ISO 27001 Information security management systems
- ISO 27701 Extension to ISO/IEC 27001 and ISO/IEC 27002 for privacy information management
- ISO 22301 Business Continuity Management Systems
- ISO 19011 Guidelines for auditing management systems
- ISO 17021 Conformity assessment - Requirements for bodies providing audit and certification of management systems
MANAGEMENT SYSTEM IMPLEMENTATION
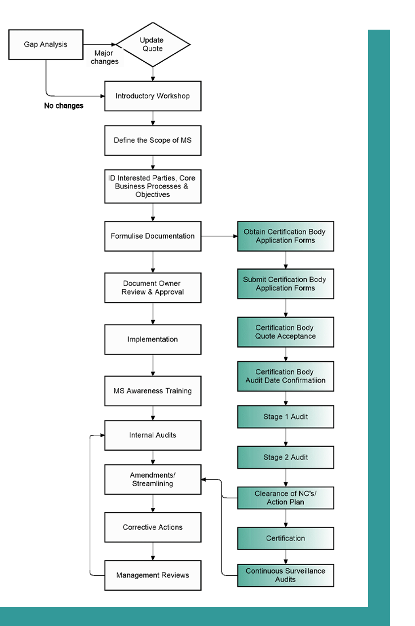
The facilitation of the management system can be implemented as a full project up to certification or only selected parts of the implementation phase.
The normal flow of a project should be:
- Gap Analysis (optional)
- Determination & documentation of the framework
- Identification and compilation of the Management procedures
- Facilitate the Information Security Risk Assessment (ISO 27001)
- Facilitate the Information Security Risk Treatment Plan (ISO 27001)
- Produce a Statement of Applicability (SOA) with justification for inclusions & exclusions of controls from Annex A (ISO 27001)
- Facilitate the identification & compilation of processes, policies, procedures, and templates.
It is a requirement to conduct at least one full set of internal audits as well as a management review prior to certification.
Additional services
We are experienced to also assist with the following:.
- Assist to obtain competitive certification quotes & liaison with certification bodies
- Facilitate a management team workshop to understand the requirements of the standard
- Implementation & awareness sessions with employees to understand their contribution to the management system
- Internal audits and performance evaluation (as per clause 9.2)
- Facilitate the Management Review Meeting (as per clause 9.3)
- Attend external certification body assessments to assist with interpretation and support during - Stage 1 audit: evaluation of the management system documentation - Stage 2 audit: evaluation of the implementation of the management system
- Facilitation of the Corrective Action Plan to the Certification Body (if required - depends on non-conformances raised)
- Continuous Internal Audits to ensure the management system is maintained
- Ad-hoc assistance with special projects or the maintenance and improvement of the management system
- Liaison with the Certification Body on behalf of your organisation